欢迎进入 网站
联系电话:010-63305665
登录
/
注册
English
搜索
首页
协会介绍
协会章程
协会领导
taptap点点登录入口
taptap点点官方网址
taptap点点链接
taptap点点亚洲体育
taptap点点登录APP
taptap点点登录APP
工作报告
taptap点点
社会责任
行业聚焦
行业动态
行业交流
行业标准
党建专栏
竞赛培训
全国竞赛
省市竞赛
联系赛区
taptap点点官网
taptap点点官网
产业集群
taptap点点官网登录入口
创新平台
大师专栏
科技服务
taptap点点官网
产业集群
陶瓷之都
陶瓷名城
taptap点点官网登录入口
创新平台
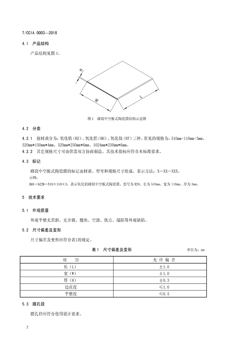
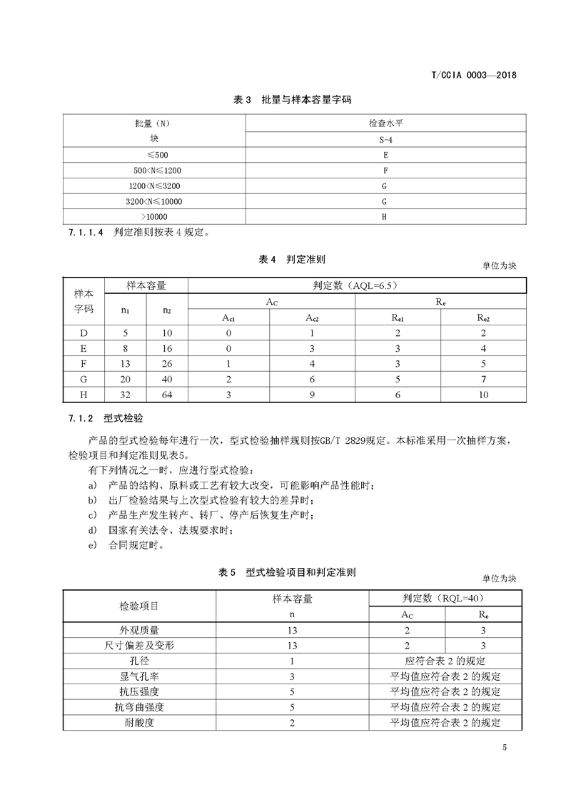
《蜂窝中空板式陶瓷膜》标准
发表于 2018-11-28
《
蜂窝中空板式陶瓷膜
》标准内容如下:
附件下载:
蜂窝中空板式陶瓷膜标准.pdf
上一篇:
关于征集2025年度团体标准计划项目的通知
下一篇:
关于《蜂窝中空板式陶瓷膜》标准函审通知
map